Project I Have Made with Group
A clear, concise overview highlighting the essence of your work
Design and analysis of the building blocks of a Phase-Locked Loop (PLL) in TSMC 45nm process
Abstract
An analog phase-locked loop (PLL) operating at 2.45 GHz is designed and implemented in a TSMC 45 nm CMOS process. The PLL consists of four key building blocks: a Gilbert-cell phase detector, a second-order passive RLC low-pass filter, an LC-tank voltage-controlled oscillator (VCO), and a balanced pi-attenuator for output signal conditioning. The measured phase noise is −97.21 dBc/Hz at a 1 MHz offset, and the average output DC power consumption is 8.5 mW. The PLL achieves a fast lock time of 220 ns and demonstrates one of the lowest reported phase-noise performances among PLLs operating in a similar frequency range.
Blocks of PLL
Flow Diagram of the Working Process of PLL
Gilbert Cell as Phase Detector






Work Flow Diagram Gilbert Cell as Phase Detector


Low Pass Filter


LC Voltage Controlled Oscillator (VCO)


Attenuator


Work Flow Diagram Low Pass Filter


Work Flow Diagram Voltage Controlled Oscillator
Design and Outcome of PLL






















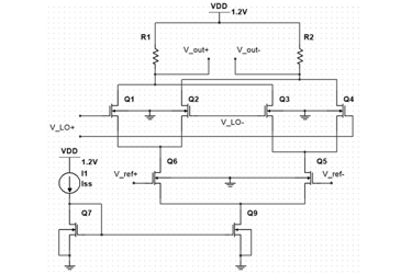
Schematic Design of Gilbert Cell as Phase Detector
Outcome of Gilbert Cell as Phase Detector
Schematic Design of 2nd Order Low Pass Filter
Outcome of 2nd Order Low Pass Filter
Schematic Design of LC Voltage Controlled Oscillator (VCO)
Outcome of LC Voltage Controlled Oscillator (VCO)
Schematic Design of Complete Phase Locked Loop (PLL)
Outcome of Complete Phase Locked Loop (PLL)


Team Members


Nissan Biswas (ID No. 021 213 001)
Linkedin Account: Nissan Biswas


Pallab Paul (ID No. 021 213 024)
Linkedin Account: Pallab Paul


Mohammad Shiamul Islam Fahim (ID No. 021 213 038)
Linkedin Account: Mohammad Shiamul Islam Fahim


Mushfiqul Alam (ID No. 021 213 041)
Acknowledge To






Dr. Md. Hasanuzzaman
Associate Professor, Dept. of EEE
Email: hasanuzzaman@eee.uiu.ac.bd
I would like to express my sincere gratitude to my mentor, Dr. Md. Hasanuzzaman (Associate Professor, Dept. of EEE), for his continuous guidance, support, and valuable insights throughout my work.
Dr. Kaled Masukur Rahman
Professor, Dept. of EEE & Head of Dept.
Email: masuk@eee.uiu.ac.bd
I am also thankful to the coordinator of Capstone Project 1, Dr. Kaled Masukur Rahman (Professor, Dept. of EEE & Head of Department), for his direction and encouragement during the project.
Dr. Sadid Muneer
Associate Professor, Dept. of EEE & Undergraduate Coordinator
Email: sadidmuneer@eee.uiu.ac.bd
Additionally, I would like to acknowledge the coordinator of Capstone Project 3, Dr. Sadid Muneer (Associate Professor, Dept. of EEE & Undergraduate Coordinator), for his support and supervision.
